| Sign In | Join Free | My xpshou.com |
|
Purpose
The company’s purchased raw materials are inspected and tested in accordance with regulations to ensure the final quality of the products.
Scope
1. Applicable to IQC's incoming inspection of general products.
2. Guidance on inspection methods and scope of components is applicable.
3. Applicable to IPQC and QA to review and verify the components during the production process and final inspection of the product.
Responsibility
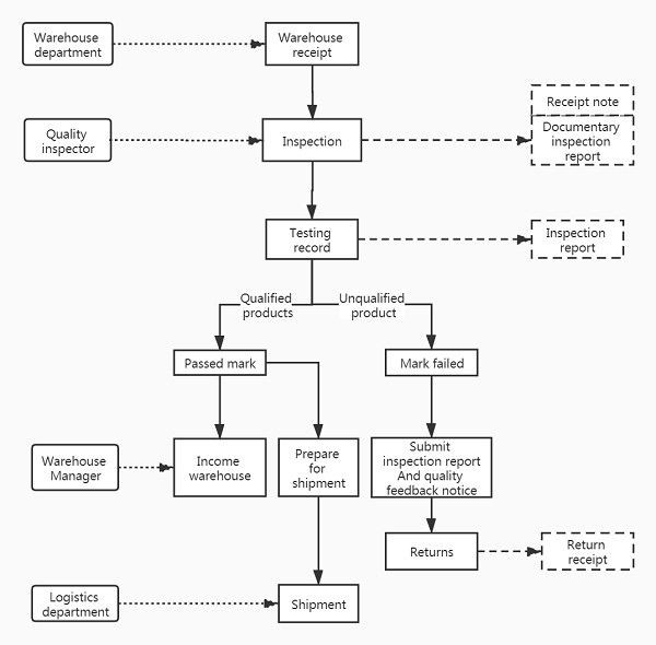
1. During the inspection process, IQC will inspect the incoming materials according to the inspection items shown in the inspection instructions and refer to the supplier's device confirmation.
2. The inspection standards are implemented in accordance with the IQC "Incoming Material Inspection Specifications" formulated by our company.
4.2 Sampling plan: components: according to GB 2828-87 normal inspection one-time sampling plan, general inspection level II.
Non-component category: according to GN 2828-87 normal inspection one-time sampling plan, special inspection level III. For tape and reel packaging materials, take 3 materials for each reel and test the materials tested by the test substitution method. The substitution quantity is 2-3 times of the company's product consumption for substitution tests.
4.3 Qualified quality level: AQL is the abbreviation of acceptable quality level. Class A disqualification AQL=0.4 Class B disqualification
AQL=1.5 The materials tested by the substitution method must all meet the index requirements
Definition
Class A unqualified: Refers to unqualified items that have a serious impact on the company's product performance, safety, and interests
Class B unqualified: Refers to the unqualified items that have a slight impact on the performance of the company's products and can be accepted to a limited extent
4.5 Requirements for inspection instruments, meters and measuring tools
All inspection instruments, meters, and measuring tools must be in the calibration meter. 4.6 The inspection results are recorded in the "IQC Incoming Inspection Report"





|
|
|
|
|
|
|
|
|
|
Contact Person: MissZoe